Monolithic Power Systems (MPS) MPQ4409 Synchronous Step-Down Converters
Monolithic Power Systems (MPS) MPQ4409 Synchronous Step-Down Converters are 24V, 900mA, 2.2MHz, high-efficiency, synchronous step-down converters that are AEC-Q100 qualified with built-in power MOSFETs. The MPQ4409 deliver a very compact solution that supports a 900mA of continuous output current, with excellent load and line regulation across a wide input supply range. The MPQ4409 utilize synchronous mode operation for higher efficiency across the output current load range.The MPS MPQ4409 Synchronous Step-Down Converters current mode operation provides fast transient response and eases loop stabilization. Complete protection features include over-current protection (OCP) and thermal shutdown.
The MPQ4409 require a minimal number of readily available, standard external components. The Converters are housed in a space-saving QFN-13 (2.5mm x 3mm) package.
Features
- Wide 4V to 24V operating input range
- 900mA Continuous load current
- 90mΩ/50mΩ Low RDS(ON) internal power MOSFETs
- High-efficiency synchronous mode operation
- Default 2.2MHz switching frequency
- 450kHz to 2.2MHz Frequency sync
- Forced Continuous Conduction Mode (CCM)
- Internal Soft Start (SS)
- Power Good (PG) indicator
- Over-Current Protection (OCP) with valley current detection and hiccup mode
- Thermal shutdown
- Output adjustable from 0.807V
- CISPR25 Class 5 compliant
- Available in a QFN-13 (2.5mm x 3mm) package
- Available in a wettable flank package
- Available in AEC-Q100 grade 1
Applications
- Automotive infotainment
- Automotive clusters
- Automotive telematics
- Industrial power systems
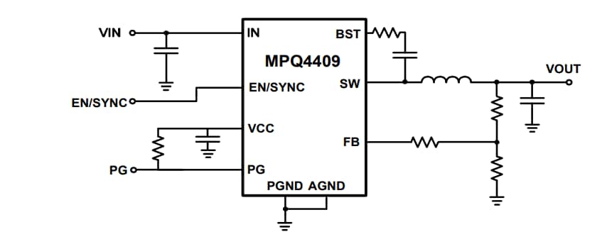
Typical Application
Published: 2021-04-02
| Updated: 2022-03-11
