Panasonic PGA26E19BA X-GaN Chopper Evaluation Board
Panasonic PGA26E19BA6 X-GaN Chopper Evaluation Board is designed using an X-GaN driver that measures the high-speed switching characteristics of X-GaN power transistors during turn-on and turn-off. This evaluation board operates with 400V input voltage, 12V supply voltage, and 5V external clock voltage. The PGA26E19BA evaluation board comes with an on-resistance value of 190mΩ. Panasonic PGA26E19BA6 X-GaN Chopper Evaluation Board is ideal for X-GaN power FET characterization and flyback topology.Features
- 400VDC maximum input voltage
- 190mΩ on-resistance value
- Supports evaluation of switching characteristics using 2-pulse test applying inductive load for dv/dt and di/dt measurement
- High-speed switching and high-frequency operation performance
- 5V external clock voltage
- 12V driver IC power supply
Kit Contents
- PGA26E19BA 600V, 190mΩ X-GaN power transistor
- AN34092B single-channel X-GaN gate driver IC
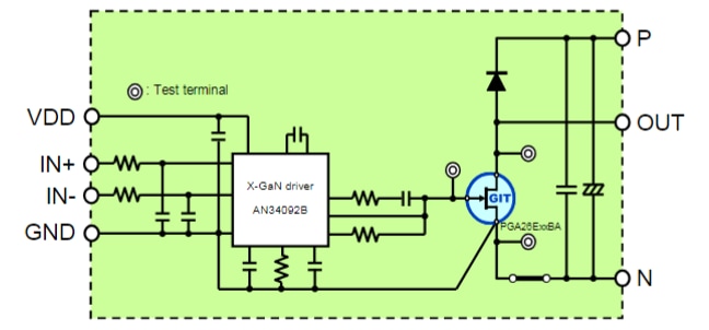
Block Diagram
Published: 2018-09-05
| Updated: 2022-09-28
