Analog Devices Inc. AD8412A Current Sense Amplifiers

Analog Devices AD8412A Current Sense Amplifiers offer an initial gain of 10V/V, with a 1.8MHz bandwidth with a maximum ±0.11% gain error over the entire temperature range. The buffered output voltage directly interfaces with any typical converter. The AD8412A high voltage, high bandwidth, current sense amplifier has a minimum DC common-mode rejection ratio (CMRR) of 110dB from -2V to +50V. The AD8412A performs bidirectional current measurements over a shunt resistor in various industrial and automotive applications.

The ADI AD8412A Current Sense Amps supply an in-package trim core, which leads to a typical offset drift of ±0.30µV/°C across the operating temperature range and the common-mode voltage range without the requirement for chopping and autozero clocks (which can lead to intermodulation in the application). The amps include circuitry to reach a wide input common-mode range and balanced input bias currents, regardless of input differential or common-mode voltage, and circuitry to achieve ultralow CMRR drift. The AD8412A also incorporates circuitry to facilitate output accuracy in the presence of pulse-width modulation (PWM) type input common-mode voltages.

The AD8412A delivers a breakthrough performance throughout the -40°C to +125°C temperature range and is available in an 8-lead MSOP package.

Features

  • 1.8MHz small signal, -3dB bandwidth
  • In-package Trim Core (DigiTrim™)
    • Precision without chopping and/or autozero
    • Typical ±0.30µV/°C offset drift
    • Maximum ±200µV voltage offset over the temperature range
    • 131dB typical DC CMRR
    • 97dB typical AC CMRR at 50kHz
  • Bidirectional operation
  • Wide common-mode input voltage range
    • -2V to +50V, continuous operation
    • -20V to +85V, continuous survival
  • 10V/V initial gain
  • -40°C to +125°C wide operating temperature range
  • 2.9V to 5.5V power-supply operating range
  • Available in an 8-lead MSOP package

Applications

  • In-phase or high-side current sensing in:
    • Motor control in BLDC motors, low-inductance motors
    • Bidirectional 48V to 12V DC to DC converters
    • Solenoid controls
    • Power rail monitoring
  • Low-side current sensing

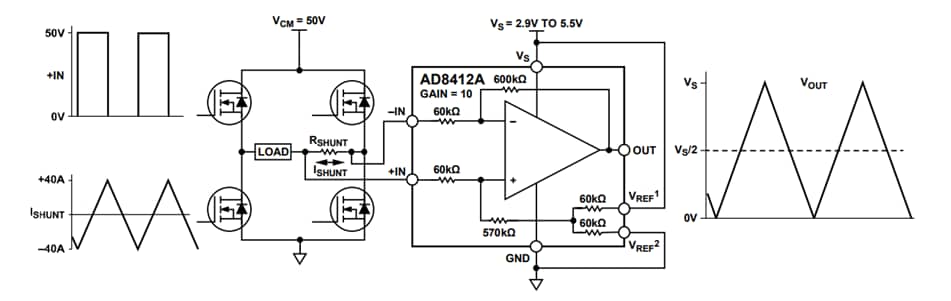
TYPICAL APPLICATION CIRCUIT

Application Circuit Diagram - Analog Devices Inc. AD8412A Current Sense Amplifiers

FUNCTIONAL BLOCK DIAGRAM

Block Diagram - Analog Devices Inc. AD8412A Current Sense Amplifiers
Performance Graph - Analog Devices Inc. AD8412A Current Sense Amplifiers
Published: 2025-03-14 | Updated: 2025-06-03