Analog Devices / Maxim Integrated MAX38903x Low Noise LDO Linear Regulator
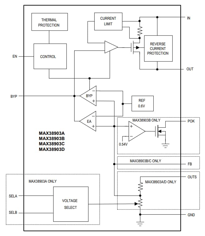
Analog Devices MAX38903x Low Noise LDO Linear Regulator delivers up to 1A of output current with only 7μVRMS of output noise from 10Hz to 100kHz. This regulator maintains ±1% output accuracy over a wide input voltage range, requiring only 100mV input-to-output headroom at full load. The Analog Devices MAX38903x features a programmable soft-start rate, overcurrent protection, overtemperature protection, and output-to-input reverse-current protection. Typical applications include communication circuitry, audio systems, and high-resolution data acquisition systems.Features
- 1.7V to 5.5V input voltage range
- 0.6V to 5.3V programmable output voltage
- 7µVRMS output noise from 10Hz to 100kHz
- 1200µA operating supply current
- 70dB PSRR at 10kHz
- 1A maximum output current
- ±1% DC accuracy over load, line, and temperature
- -40°C to 125°C operating temperature range
- 100mV maximum dropout at 1A load
- <1µA shutdown supply current
- Stable with 4µF (min) output capacitance
- Programmable soft-start rate
- Protections:
- Overcurrent
- Overtemperature
- Output-to-Input Reverse-Current
- Power-OK output
- 3mm x 3mm dimensions
- 10-pin TDFN package
Applications
- Communication circuitry
- Audio systems
- High-resolution data-acquisition systems
Typical Operating Circuit
Functional Diagram
Published: 2018-12-18
| Updated: 2023-04-24
