Diodes Incorporated AP22950 USB PD VBUS Sink Path Power Switch
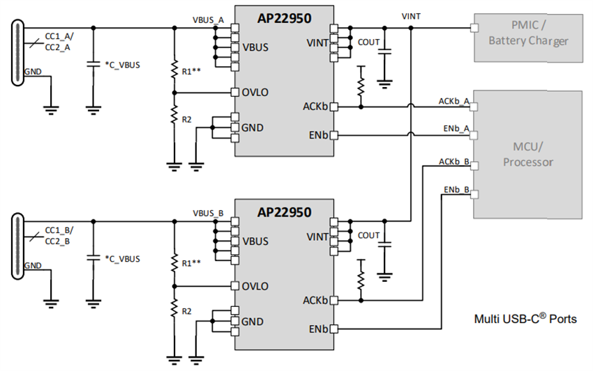
Diodes Incorporated AP22950 USB PD VBUS Sink Path Power Switch is a unidirectional high-voltage power switch for USB PD featuring undervoltage lockout, overvoltage lockout, reverse current protection, and overtemperature protection circuits. The Diodes Inc. AP22950 features a low 30mΩ on-resistance and operates from 2.5V to 22.5V VBUS input voltage. The reverse current protection features isolation from higher VINT than VBUS, which allows supplying the internal system power node from the highest voltage from multiple AP22950 devices that are connected (suitable for portable devices that have multiple power inputs). The U-WLB2515-15 packaged AP22950 offers a default 23V overvoltage protection threshold without a resistor on the overvoltage lock-out (OVLO), and the threshold is adjustable from 4.0V to 23V by an external resistor on the OVLO pin. The ACKb pin can be used as a VBUS voltage status indicator.Features
- Wide 2.5V to 22.5V input voltage range complies with Standard Power Rating (SPR) requirement of USB PD 3.X
- ISW maximum 5A continuous current
- 29V tolerance on both VBUS and VINT pin
- Low 30mΩ ON resistance
- Protection
- Thermal shutdown (overtemperature protection)
- Overvoltage protection
- Undervoltage lockout
- Reverse current protection
- Adjustable VBUS overvoltage protection threshold
- Slew rate control for inrush current limit
- U-WLB2515-15 package
- Surge/ESD protection
- IEC61000-4-5 exceeds ±100V on VBUS without a capacitor
- IEC61000-4-5 exceeds ±110V on VBUS with a 22µF capacitor
- Lead-free, Halogen-/antimony-free, and RoHS-compliant Green device
Applications
- Laptops and accessories
- Smartphones and tablet PCs
- Portable speakers and wearable devices
Specifications
- 0V to 22.5V input voltage range at VINT
- 0V to 5.5V power-good acknowledge pull-up voltage range
- 0V to 20V enable control range
- Input capacitance on VBUS
- 22µF minimum at 110V
- 1µF minimum at 100V
- 10µF to 1000µF output capacitance range on VINT
- Thermal resistance
- 60.3°C/W junction-to-ambient
- 12.2°C/W junction-to-case (top)
- 6.67°C/W junction-to-case (bottom)
- 6.2°C/W junction-to-board
- Characterization parameters
- 0.26°C/W junction-to-top
- 5.81°C/W junction-to-board
- +150°C typical thermal shutdown
- +20°C typical thermal shutdown hysteresis
- Temperature ranges
- -40°C to +125°C operating junction
- -40°C to +85°C operating ambient
Typical Applications Circuit
Functional Block Diagram
Additional Resource
Published: 2025-09-12
| Updated: 2025-09-22
