Nisshinbo NJL5820R Rotary Detection Sensor
Nisshinbo NJL5820R Rotary Detection Sensor is a compact surface mount photo reflector built with a high brightness infrared LED and PDIC. This sensor offers two-phase (A, B) digital output signals with the recommended striped reflector. The NJL5820R sensor operates from 2mA to 10mA forward current, 2.7V to 5.5V supply voltage range, and -30°C to 85°C operating temperature range. This sensor features 50.8 Lines Per Inch (LPI) resolution and comes in a 2.6mm x 2.5 mm x 0.8mm package size. The NJL5820R sensor detects the rotation of the focus ring, operation dial, and encoder plate.Features
- Two-phase (A, B) digital output signals
- 50.8LPI resolution
- 0.25mm recommendation strip width
- 2mA to 10mA forward current range
- 2.7V to 5.5V supply voltage range
- -30°C to 85°C operating temperature range
- Halogen and lead free
- RoHS compliant
- Moisture Sensitivity Level 5 (MSL5)
Applications
- Rotation detection of focus ring
- Rotation detection of the operation dial
- Rotation detection of the encoder plate
Forward Voltage vs Current (Ta=25°C)
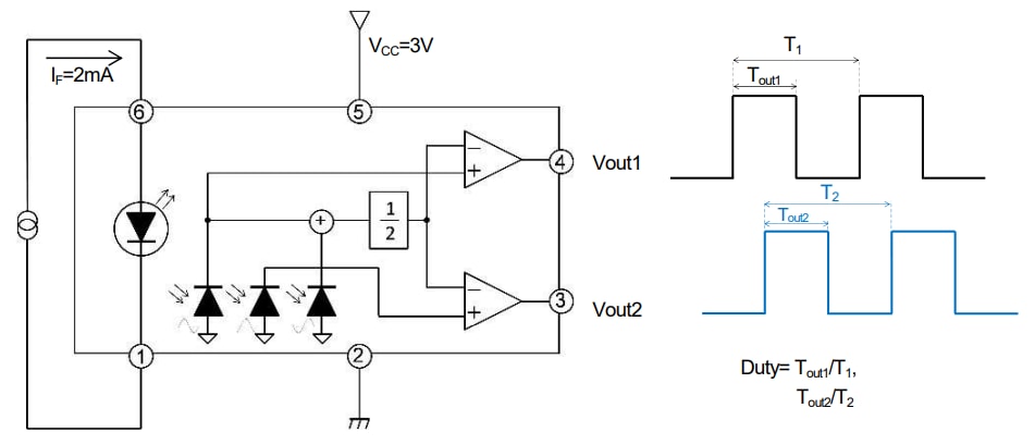
Test Circuit of Output Voltage
Published: 2023-10-23
| Updated: 2025-02-11
