Omron Electronics 2SMPB-01-01 Absolute Pressure Sensor

Omron Electronics 2SMPB-01-01 Absolute Pressure Sensor

Omron Electronics 2SMPB-01-01 Absolute Pressure Sensor is a high accuracy and small size absolute pressure sensor with low current consumption. The 2SMPB-01-01 provides readings relative to a perfect vacuum to ±6Pa. The module is 3.8mm x 3.8mm x 1 mm maximum, small enough to integrate into portable instruments. It offers an I2C output for integration into digital electronics. This device is ideal for applications that require lower RMS noise and or battery power.

Features
  • Measure absolute pressure and temperature with high accuracy.
  • Built in low noise 24 bits ADC.
  • Digital control and output via I2C interface
  • Automatically power down non working circuit to minimize current consumption
  • Individual calibration parameters stored in OTP.*
    * One Time Programmable Non Volatile Memory
Application Examples
  • Smart Phone
  • Activity monitor
  • Wearable device
 
Part NumberDescriptionData Sheet



Loading First Previous Next Last
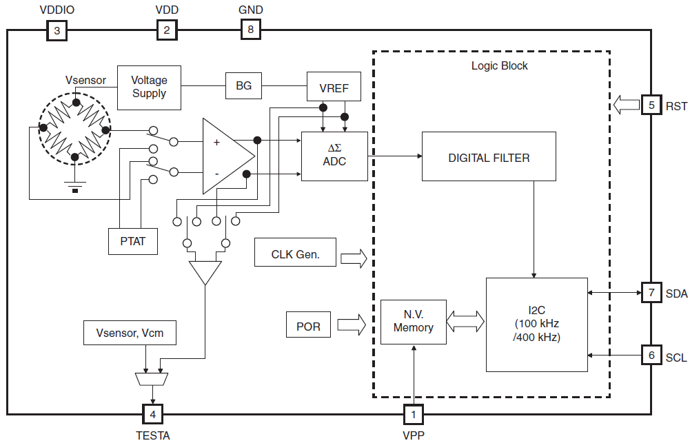
Block Diagram
Block Diagram
Dimensions
Dimensions
eNews
  • Omron Electronics LLC
Published: 2018-02-19 | Updated: 2018-02-19