Qorvo QPL7442PCK-01 Evaluation Board

Qorvo QPL7442PCK-01 Evaluation Board is designed to evaluate the QPL7442 RF amplifier. This QPL7442 amplifier is a low-noise and high-gain single-ended monolithic microwave IC (MMIC) RF amplifier. The QPL7442PCK-01 evaluation board is ideal for set-top boxes, cable modems, optical nodes, home gateways, CATV amplifiers, satellite low-noise amplifiers (LNAs), and terrestrial TV applications.

Applications

  • Cable, terrestrial, and satellite LNAs
  • CATV amplifiers
  • Optical node
  • Cable modem
  • Set-top boxes
  • Home gateways
  • Single-ended gain blocks

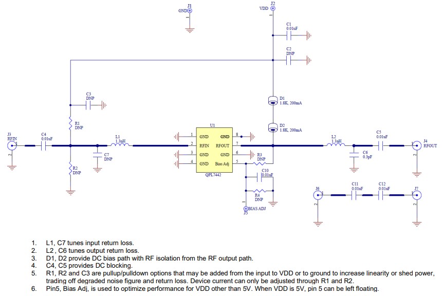
Schematic

Schematic - Qorvo QPL7442PCK-01 Evaluation Board
Published: 2020-09-24 | Updated: 2024-08-29