Texas Instruments DEM-OPA-SC-1A-EVM Evaluation Module

Texas Instruments DEM-OPA-SC-1A-EVM Evaluation Module is a demonstration fixture that helps designers evaluate the operation and performance of high-speed, wide-bandwidth operational amplifiers. The Texas Instruments DEM-OPA-SC-1A-EVM unpopulated PC board is compatible with products offered in the SC70 (DCK) package using either the 5-pin or 6-pin variants. Only a few components are necessary to be assembled onto the board to set up the operational amplifier in either an inverting or non-inverting configuration.

Features

  • Configured for split supply operation and modified for single supply
  • Includes connections for termination resistors to match standard 50Ω input/output impedance test equipment
  • Configurable for inverting and non-inverting gain configurations
  • Inputs and outputs use standard SMA connector footprints
  • Layout optimized for high bandwidth devices

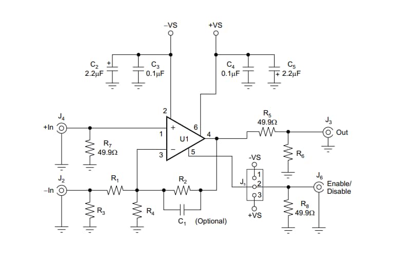
Schematic

Schematic - Texas Instruments DEM-OPA-SC-1A-EVM Evaluation Module
Published: 2019-11-22 | Updated: 2024-02-02