Texas Instruments ISOM8110DFGEVM Evaluation Module

Texas Instruments ISOM8110DFGEVM Evaluation Module evaluates the ISOM8110 single-channel opto-emulator with analog transistor output in a 4-pin DFG SOIC package. This module features drop-in upgradable and pin-compatible for phototransistor optocouplers, stable CTR performance across temperatures, and passives and footprints for basic modifications.

Features

  • Drop-in upgradable and pin-compatible for phototransistor optocouplers
  • Multiple test points and connection headers allow for quick device evaluation
  • 1 channel diode-emulator input
  • Includes passives and footprints for basic modifications
  • 80VCEO maximum collector-emitter voltage
  • Stable CTR performance across temperatures
  • Passives and footprints for basic modifications

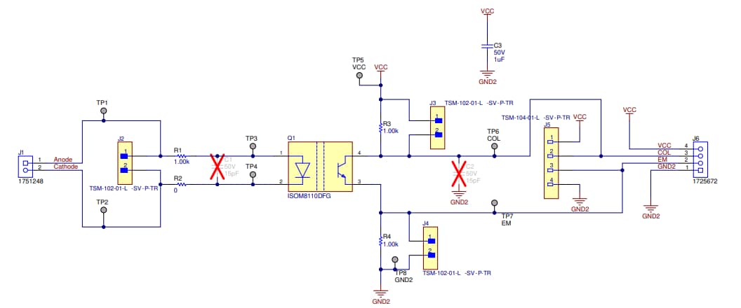
Schematic Diagram

Schematic - Texas Instruments ISOM8110DFGEVM Evaluation Module
Published: 2024-01-09 | Updated: 2025-03-05