Texas Instruments LM5122ZA Synchronous Boost Controllers

Texas Instruments LM5122ZA 3V to 65V Current Mode Synchronous Boost Controllers are designed for high-efficiency synchronous boost regulator applications. The standard control method is based on peak-current-mode control. Current-mode control allows for inherent line feed-forward, cycle-by-cycle current limiting, and ease of loop compensation. The LM5122ZA achieves high efficiency using two robust N-channel MOSFET gate drivers with adaptive dead-time control. Additional features include a programmable switching frequency of up to 1MHz and an internal charge pump providing a 100% duty cycle. An easy multi-phase interleaved configuration is enabled through the 180° phase shifted clock output. The LM5122ZA offers thermal shutdown, frequency synchronization, hiccup-mode current limit, and adjustable line undervoltage lockout.

Features

  • 65V Maximum input voltage
  • 3V (4.5V for Start-up) Minimum input voltage
  • Output voltage up to 100V
  • Bypass (VOUT = VIN) operation
  • 1.2V Reference with ±1% accuracy
  • Free-run and synchronizable switching to 1MHz
  • Peak-current-mode control
  • Robust 3A integrated gate drivers
  • Adaptive dead-time control
  • Optional diode-emulation mode
  • Programmable cycle-by-cycle current limit
  • Hiccup-mode overload protection
  • Programmable line UVLO
  • Programmable soft start
  • Thermal shutdown protection
  • 9µA Low shutdown quiescent current
  • Programmable slope compensation
  • Programmable skip-cycle mode reduces standby power
  • Allows external VCC supply
  • Inductor DCR current sensing capability
  • Multi-phase capability
  • Thermally enhanced 24-Pin HTSSOP

Applications

  • 12V, 24V, and 48V Power systems
  • Wireless infrastructure
  • Audio power supply
  • High-current boost power supply

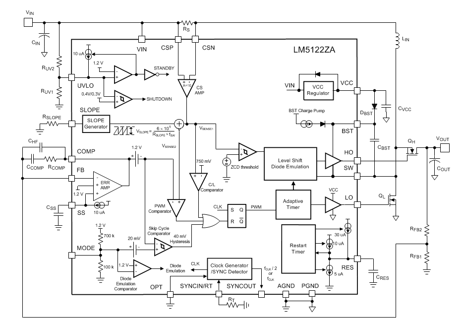
Block Diagram

Block Diagram - Texas Instruments LM5122ZA Synchronous Boost Controllers
Published: 2018-12-04 | Updated: 2023-07-24