Texas Instruments TMUX1208/TMUX1209 Bidirectional Multiplexers

Texas Instruments TMUX1208/TMUX1209 Bidirectional Multiplexers are general-purpose complementary metal-oxide-semiconductor (CMOS) analog multiplexers (MUX). The TMUX1208 offers an 8:1 single-ended channel, while the TMUX1209 offers differential 4:1 or dual 4:1 single-ended channels. A wide operating supply of 1.08V to 5.5V allows for use in a wide array of applications, from personal electronics to building automation applications. The device supports bidirectional analog and digital signals on the source (Sx) and drain (D) pins ranging from GND to VDD. All logic inputs have 1.8V logic-compatible thresholds, ensuring both TTL and CMOS logic compatibility when operating in the valid supply voltage range.

Fail-Safe Logic circuitry allows voltages on the control pins to be applied before the supply pin, protecting the device from potential damage. All control inputs have 1.8V logic-compatible thresholds, ensuring both TTL and CMOS logic compatibility when operating in the valid supply voltage range.

Features

  • Rail-to-rail operation
  • Bidirectional signal path
  • 5Ω Low on-resistance
  • 1.08V to 5.5V Wide supply range
  • -40°C to +125°C Operating temperature
  • 1.8V Logic compatible
  • Fail-safe logic
  • 10nA Low supply current
  • 14ns Transition time
  • Break-before-make switching action
  • 2000V ESD Protection HBM
  • Industry-standard TSSOP and QFN packages

Applications

  • Analog and digital multiplexing/demultiplexing
  • HVAC-Heating, Ventilation, and Air Conditioning
  • Smoke detectors
  • Video surveillance
  • Electronic point of sale
  • Battery-powered equipment
  • Appliances
  • Consumer audio

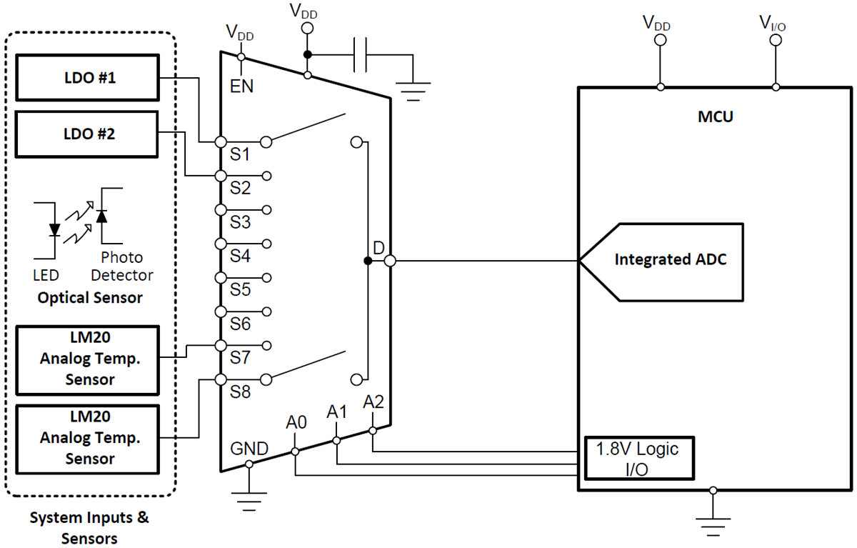
Application Example

Application Circuit Diagram - Texas Instruments TMUX1208/TMUX1209 Bidirectional Multiplexers
Published: 2018-10-12 | Updated: 2023-07-07